Компания:
Турум-бурум
Таймлайн:
2016 — 2017
Команда:
Я в роли UX-дизайнера/ресёрчера
Глава отдела UX/UI в качестве арт-директора и ПМ
Веб-аналитик
Бизнес-аналитик
3 UI-дизайнера
Специально приглашенный наставник по проекту
(бывший информационный архитектор в Яндексе)
275,000
веб-проектов были разработаны на 1С-Битрикс
17,000
компаний в партнёрской сети
Результаты и метрики
Проблемы
Высокая информационная нагрузка на пользователей — слишком много контента на единицу площади.
Сложные сценарии выбора и покупки продуктов.
Неконтролируемый и несистематический рост контента на веб-сайте. Новая информация иногда добавлялась в те разделы, где пользователь вряд ли ее находил.
Значительное количество «устаревшего» контента, который был необходим, но в этих ситуациях никто не знал, куда его поместить.
Что я сделал
Определил уже существующую ЦА продукта.
Провёл ревизию структуры текущих сайтов в экосистеме продукта и определил дальнейшие шаги работы.
Изучил данные аналитики и нашёл слабые места.
Участвовал в интервью с бизнес-партнёрами для сбора фидбека.
Выдвинул гипотезы о категориях пользователей веб-сайта на основе полученных данных.
Создал персонажей на основе данных исследований.
Создал CJM, сценарии, юзкейсы и новую структуру сайта.
Переработал сравнение планов продукта.
Создал прототипы более 400 страниц.
Ревью текущей структуры
Изначально я пересмотрел структуры как сайта клиента, так и партнера в экосистеме 1C-Битрикс, чтобы получить более глубокое понимание содержания сайтов.
Целевая аудитория
Я определил целевую аудиторию существующего продукта, чтобы лучше понимать потребности, желания и поведение текущих и потенциальных пользователей. Это также помогло сосредоточиться на ключевых функциях, которые наиболее важны для пользователей.
Данные аналитики
Мы проанализировали данные Google Analytics и выявили список проблем, с которыми сталкиваются пользователи. Вот часть выводов:
Ключевые страницы веб-сайта содержали много информации, не имеющей отношения к пользователям.
Пользователи посещали только несколько пунктов в главном меню, что приводило к недопониманию концепции продукта.
Пользователи часто «бродили» по сайту, посещая случайные страницы и не достигая своих целей.
Затем мы разработали карту на основе данных аналитики, выделив самые посещаемые и наименее посещаемые разделы сайта.
Глубинные интервью
Мы провели глубинные интервью с различными пользователями продукта, чтобы собрать необходимую информацию для дальнейшей работы. Мы заранее подготовили вопросы для каждого типа участников и получили множество ценных данных в ходе интервью.
Среди респондентов были:
Владельцы трёх различных компаний, имеющих статус Золотого партнёра "1С-Битрикс" и использующих эту CMS как основной инструмент в своем процессе разработки.
Владелец онлайн-магазина.
Представитель государственной организации.
Владелец офлайн бизнеса.
Подписчик.
Выводы
На основе собранных данных мы сформулировали выводы о категориях пользователей сайта. Некоторые из этих выводов включали в себя:
Персоны
На основе данных исследования мы создали четыре персонажа.
Два клиентских:
И два партнёрских:
Customer Journey Map
Затем мы разработали CJM для полного описания флоу клиента, обеспечивая глубокое понимание их взаимодействий и опыта на каждом этапе.
Сценарии и кейсы
Мы создали ряд сценариев и юзкейсов. Вот наиболее значимые:
Планирование продукта и выбор решения
Выбор партнёра и создание запроса на разработку
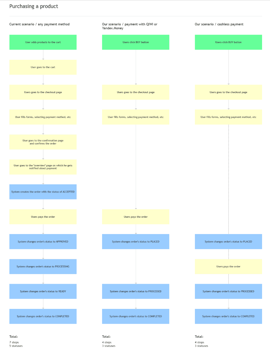
Покупка продукта
Подача заявки на партнёрство
Ответ на запросы клиентов
Продление лицензии
Сравнение планов
Это был критический этап, поскольку он является ключевым шагом в воронке продаж. Этот раздел требовал значительной работы для создания его с нуля из-за первоначально неорганизованной и несвязной структуры. Мы уделили значительные усилия для переорганизации и оптимизации процесса сравнения планов для повышения ясности и эффективности.
Новая структура
Я разработал структуру для веб-сайтов клиента и партнёров на основе всех данных, собранных в процессе работы, с целью организации контента и обеспечения логичной навигации. Структура оказалась довольно обширной, поэтому здесь я представляю лишь её часть. Полная структура доступна по ссылкам внизу.
Прототипы
Я разработал прототипы более чем на 400 страниц, большинство из которых были динамическими и имели более 1000 состояний. Все прототипы содержали реальный контент, без lorem ipsum. Затем эти прототипы были переданы дизайнеру интерфейсов, который потратил более 400 часов на создание макетов.
Текущий статус
Продукт успешно получил новый дизайн, после чего стал ещё более успешным: продукт развивается, и количество партнёров и проектов в разработке стремительно растёт. На 2021 год "1С-Битрикс: Управление сайтом" являлся самой популярной коммерческой CMS по реальным установкам на сайтах согласно рейтингу iTrack.























